Finance

仿真中(zhong)(zhong)(zhong)國金(jin)融(rong)市(shi)(shi)場,利用計算機(ji)技術(shu)開發虛(xu)擬市(shi)(shi)場經(jing)(jing)濟環境,以(yi)實(shi)(shi)(shi)體項(xiang)目投(tou)(tou)(tou)資(zi)(zi)(zi)(zi)為目的(de)(de)(de)(de)(de),涵蓋項(xiang)目投(tou)(tou)(tou)融(rong)資(zi)(zi)(zi)(zi)決策(ce)中(zhong)(zhong)(zhong)涉及(ji)的(de)(de)(de)(de)(de)主要理論和方(fang)法(fa),注(zhu)重理論與實(shi)(shi)(shi)際(ji)相結合,正確的(de)(de)(de)(de)(de)把握金(jin)融(rong)決策(ce)。通(tong)(tong)過(guo)投(tou)(tou)(tou)資(zi)(zi)(zi)(zi)決策(ce)、不確定性(xing)分析(xi)(xi)、風險分析(xi)(xi)、融(rong)資(zi)(zi)(zi)(zi)方(fang)案的(de)(de)(de)(de)(de)相關分析(xi)(xi)、項(xiang)目評(ping)價以(yi)及(ji)針(zhen)對具體行(xing)(xing)(xing)業(ye)的(de)(de)(de)(de)(de)投(tou)(tou)(tou)融(rong)資(zi)(zi)(zi)(zi)決策(ce),融(rong)入近年來我國基礎設(she)施建設(she)、房地(di)(di)產、公共事業(ye)項(xiang)目和中(zhong)(zhong)(zhong)外合資(zi)(zi)(zi)(zi)項(xiang)目的(de)(de)(de)(de)(de)投(tou)(tou)(tou)融(rong)資(zi)(zi)(zi)(zi)決策(ce)實(shi)(shi)(shi)踐新(xin)聞來影(ying)響股市(shi)(shi)、債券(quan)、基金(jin)等虛(xu)擬金(jin)融(rong)市(shi)(shi)場,充分體現在投(tou)(tou)(tou)融(rong)資(zi)(zi)(zi)(zi)決策(ce)教學(xue)實(shi)(shi)(shi)踐領(ling)域的(de)(de)(de)(de)(de)前瞻(zhan)性(xing)、內容的(de)(de)(de)(de)(de)新(xin)穎性(xing)以(yi)及(ji)方(fang)法(fa)的(de)(de)(de)(de)(de)實(shi)(shi)(shi)用性(xing)。企(qi)(qi)業(ye)投(tou)(tou)(tou)融(rong)資(zi)(zi)(zi)(zi)是企(qi)(qi)業(ye)的(de)(de)(de)(de)(de)財務行(xing)(xing)(xing)為,其(qi)決策(ce)就是企(qi)(qi)業(ye)的(de)(de)(de)(de)(de)財務戰略。本軟件就是為了讓學(xue)生熟悉(xi)銀(yin)行(xing)(xing)(xing)貸款、企(qi)(qi)業(ye)間貸款、民間貸款、私募股權(quan)、企(qi)(qi)業(ye)上市(shi)(shi)等融(rong)資(zi)(zi)(zi)(zi)手(shou)段和銀(yin)行(xing)(xing)(xing)存款、債券(quan)、股票、基金(jin)、融(rong)資(zi)(zi)(zi)(zi)融(rong)券(quan)和房地(di)(di)產投(tou)(tou)(tou)資(zi)(zi)(zi)(zi)等投(tou)(tou)(tou)資(zi)(zi)(zi)(zi)方(fang)案,熟悉(xi)各種(zhong)投(tou)(tou)(tou)資(zi)(zi)(zi)(zi)和融(rong)資(zi)(zi)(zi)(zi)方(fang)案分析(xi)(xi),使學(xue)生更深的(de)(de)(de)(de)(de)理解投(tou)(tou)(tou)融(rong)資(zi)(zi)(zi)(zi)各種(zhong)工(gong)具的(de)(de)(de)(de)(de)使用。 并(bing)且通(tong)(tong)過(guo)融(rong)資(zi)(zi)(zi)(zi)和各種(zhong)虛(xu)擬經(jing)(jing)濟的(de)(de)(de)(de)(de)投(tou)(tou)(tou)資(zi)(zi)(zi)(zi),可以(yi)獲(huo)得更多的(de)(de)(de)(de)(de)流動(dong)資(zi)(zi)(zi)(zi)金(jin),投(tou)(tou)(tou)入到(dao)企(qi)(qi)業(ye)的(de)(de)(de)(de)(de)實(shi)(shi)(shi)體經(jing)(jing)濟發展中(zhong)(zhong)(zhong),從而擴大(da)企(qi)(qi)業(ye)的(de)(de)(de)(de)(de)整(zheng)體規模(mo)。
軟(ruan)件分為管(guan)理(li)員(yuan)、教師(shi)和學生三層管(guan)理(li)結(jie)構(gou)。管(guan)理(li)員(yuan)除管(guan)理(li)教師(shi)賬號(hao),還需(xu)輔助教師(shi)進行實驗基礎數據的(de)設置以及系統的(de)管(guan)理(li)維護(hu)工(gong)作。教師(shi)是實驗的(de)發起者,設置虛擬環境參數,可實時(shi)查看學生的(de)實驗情況。
軟件結構圖:
功能模塊:


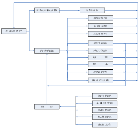
投(tou)融資決策實(shi)驗是(shi)由學(xue)生扮演(yan)各種企(qi)業,教師給定企(qi)業的初始資金(jin)(jin),分為固定資產(chan)和(he)流動資金(jin)(jin)兩部分,學(xue)生可以合理分配流動資金(jin)(jin),利用銀行存(cun)款、銀行貸(dai)款、債券(quan)、股票、基金(jin)(jin)、融資融券(quan)、房地產(chan)、企(qi)業間(jian)貸(dai)款、民間(jian)貸(dai)款、私(si)募(mu)股權、企(qi)業上市等投(tou)融資手段,積累實(shi)體投(tou)資資金(jin)(jin)。

資金流:

1.軟(ruan)件結構簡單,內容豐富
系(xi)統實訓內容主要模塊(kuai)包括市(shi)場環境(jing)、實體投資(zi)(zi)、融(rong)(rong)資(zi)(zi)、投資(zi)(zi)報(bao)(bao)告(gao)以及(ji)財(cai)務報(bao)(bao)告(gao)。通過投資(zi)(zi)和融(rong)(rong)資(zi)(zi)兩(liang)類決策(ce)積累(lei)資(zi)(zi)金(jin),最終進行(xing)實體投資(zi)(zi)。軟件(jian)中包含所有的投融(rong)(rong)資(zi)(zi)方法,包括:投資(zi)(zi)中的銀行(xing)貸(dai)款、債權、股票(piao)、基金(jin)、融(rong)(rong)資(zi)(zi)融(rong)(rong)券、房(fang)地(di)產,融(rong)(rong)資(zi)(zi)中的銀行(xing)貸(dai)款、企(qi)業(ye)間貸(dai)款、民(min)間貸(dai)款、私募股權、企(qi)業(ye)上(shang)市(shi)。
2.清(qing)晰(xi)的債(zhai)權(quan)、股票、基金走勢圖
隨著宏觀因(yin)(yin)(yin)素(su)(su)、交(jiao)易因(yin)(yin)(yin)素(su)(su)以及(ji)新聞因(yin)(yin)(yin)素(su)(su)的影(ying)響,債(zhai)權、股票、基金的價格隨之變化(hua)(hua)。系統(tong)根據(ju)內(nei)置函數(shu)顯示債(zhai)權、股票和基金的周(zhou)期(qi)走勢圖。通過條件搜索查看周(zhou)期(qi)走勢圖,結合影(ying)響因(yin)(yin)(yin)素(su)(su)準(zhun)確的分析(xi)變化(hua)(hua)趨勢。
3.財(cai)務自動統計
提供財(cai)(cai)務(wu)(wu)報告模(mo)塊,包含(han)財(cai)(cai)務(wu)(wu)統計(ji)、財(cai)(cai)務(wu)(wu)明(ming)細(xi)、融(rong)資(zi)(zi)明(ming)細(xi)、投資(zi)(zi)明(ming)細(xi)。系統自動(dong)(dong)統計(ji)并(bing)顯示財(cai)(cai)務(wu)(wu)的收支圖、財(cai)(cai)務(wu)(wu)明(ming)細(xi)、實(shi)體資(zi)(zi)金明(ming)細(xi)、流(liu)動(dong)(dong)資(zi)(zi)金明(ming)細(xi)以及投融(rong)資(zi)(zi)明(ming)細(xi)。實(shi)驗者(zhe)可隨時查看財(cai)(cai)務(wu)(wu)統計(ji),便于掌握資(zi)(zi)金的流(liu)入、流(liu)出。
4.注重教(jiao)學實踐,仿真市(shi)場環境
現(xian)代(dai)化的(de)(de)教(jiao)學方法,將所學的(de)(de)金(jin)融知識運(yun)用(yong)到模(mo)(mo)擬實踐中(zhong)(zhong)。通過某種算法將現(xian)實中(zhong)(zhong)各指標變化情況模(mo)(mo)擬出來,查看宏觀指標:GDP增長率(lv)走(zou)勢(shi)圖(tu)、當年利率(lv)走(zou)勢(shi)圖(tu)、通貨膨脹率(lv)走(zou)勢(shi)圖(tu)、信貸(dai)額度調整(zheng)率(lv)走(zou)勢(shi)圖(tu)、原(yuan)油(you)價格走(zou)勢(shi)圖(tu)、匯率(lv)走(zou)勢(shi)圖(tu)等,讓學生了解整(zheng)個市(shi)場環境的(de)(de)變化情況。
5.開放式的(de)管理機制(zhi)
提供教師管(guan)理員共同管(guan)理實驗(yan)(yan)基礎數據,教師端可(ke)(ke)以(yi)手動控制(zhi)實驗(yan)(yan)的開啟、暫停。實驗(yan)(yan)中(zhong)教師可(ke)(ke)實時查看實驗(yan)(yan)操(cao)作日志(zhi)、得分、企業(ye)排名等實驗(yan)(yan)相關過程數據。在實驗(yan)(yan)過程中(zhong),教師可(ke)(ke)添(tian)加投資(zi)項目以(yi)及審批企業(ye)上市實驗(yan)(yan)的控制(zhi)。