Finance

系統能實(shi)現(xian)的目標和功能
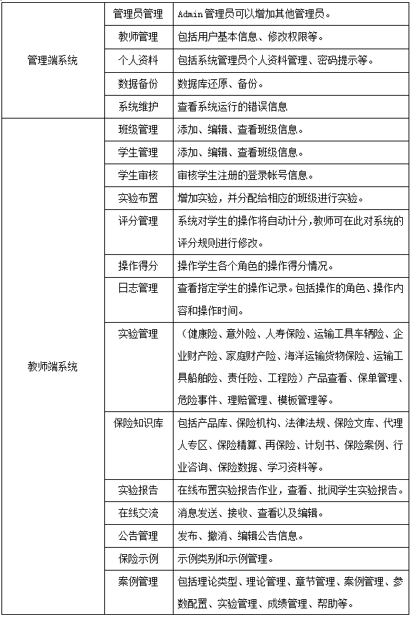
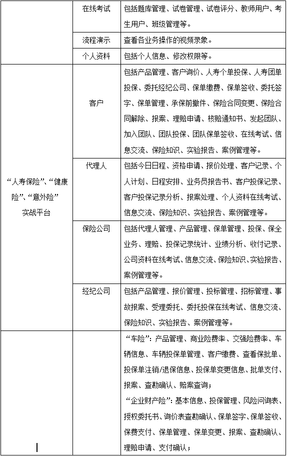
《思沃保(bao)(bao)(bao)(bao)(bao)(bao)(bao)(bao)險(xian)(xian)(xian)實(shi)(shi)(shi)(shi)務(wu)(wu)(wu)模擬實(shi)(shi)(shi)(shi)訓(xun)系(xi)統》用Browser/Server三(san)層(ceng)體系(xi)結構(gou),將現(xian)行(xing)的(de)(de)人(ren)(ren)壽(shou)(shou)保(bao)(bao)(bao)(bao)(bao)(bao)(bao)(bao)險(xian)(xian)(xian)、財(cai)(cai)(cai)(cai)(cai)產(chan)(chan)(chan)(chan)保(bao)(bao)(bao)(bao)(bao)(bao)(bao)(bao)險(xian)(xian)(xian)核(he)心(xin)業(ye)務(wu)(wu)(wu)流程(cheng)和專(zhuan)業(ye)知(zhi)(zhi)識有(you)機結合,締造(zao)出(chu)一(yi)個擬真(zhen)的(de)(de)“保(bao)(bao)(bao)(bao)(bao)(bao)(bao)(bao)險(xian)(xian)(xian)實(shi)(shi)(shi)(shi)務(wu)(wu)(wu)模擬實(shi)(shi)(shi)(shi)驗(yan)(yan)平(ping)臺(tai)(tai)(tai)(tai)”。實(shi)(shi)(shi)(shi)驗(yan)(yan)平(ping)臺(tai)(tai)(tai)(tai)采用經典的(de)(de)角色模擬方(fang)(fang)式(shi),通過學(xue)(xue)生(sheng)(sheng)飾演客(ke)戶(hu)(hu)、保(bao)(bao)(bao)(bao)(bao)(bao)(bao)(bao)險(xian)(xian)(xian)代(dai)(dai)理(li)人(ren)(ren)、保(bao)(bao)(bao)(bao)(bao)(bao)(bao)(bao)險(xian)(xian)(xian)經紀(ji)(ji)公(gong)(gong)司(si)(si)、人(ren)(ren)壽(shou)(shou)保(bao)(bao)(bao)(bao)(bao)(bao)(bao)(bao)險(xian)(xian)(xian)公(gong)(gong)司(si)(si)、財(cai)(cai)(cai)(cai)(cai)產(chan)(chan)(chan)(chan)保(bao)(bao)(bao)(bao)(bao)(bao)(bao)(bao)險(xian)(xian)(xian)公(gong)(gong)司(si)(si)五(wu)類角色,分別進入人(ren)(ren)壽(shou)(shou)保(bao)(bao)(bao)(bao)(bao)(bao)(bao)(bao)險(xian)(xian)(xian)實(shi)(shi)(shi)(shi)驗(yan)(yan)平(ping)臺(tai)(tai)(tai)(tai)、車輛(liang)運(yun)輸險(xian)(xian)(xian)實(shi)(shi)(shi)(shi)驗(yan)(yan)平(ping)臺(tai)(tai)(tai)(tai)、企業(ye)財(cai)(cai)(cai)(cai)(cai)產(chan)(chan)(chan)(chan)險(xian)(xian)(xian)實(shi)(shi)(shi)(shi)驗(yan)(yan)平(ping)臺(tai)(tai)(tai)(tai)、家(jia)庭財(cai)(cai)(cai)(cai)(cai)產(chan)(chan)(chan)(chan)險(xian)(xian)(xian)實(shi)(shi)(shi)(shi)驗(yan)(yan)平(ping)臺(tai)(tai)(tai)(tai)、工(gong)程(cheng)責任險(xian)(xian)(xian)實(shi)(shi)(shi)(shi)驗(yan)(yan)平(ping)臺(tai)(tai)(tai)(tai)、公(gong)(gong)眾責任險(xian)(xian)(xian)實(shi)(shi)(shi)(shi)驗(yan)(yan)平(ping)臺(tai)(tai)(tai)(tai)、運(yun)輸工(gong)具(ju)船舶險(xian)(xian)(xian)實(shi)(shi)(shi)(shi)驗(yan)(yan)平(ping)臺(tai)(tai)(tai)(tai)、海洋(yang)運(yun)輸貨物險(xian)(xian)(xian)實(shi)(shi)(shi)(shi)驗(yan)(yan)平(ping)臺(tai)(tai)(tai)(tai),操練(lian)人(ren)(ren)壽(shou)(shou)保(bao)(bao)(bao)(bao)(bao)(bao)(bao)(bao)險(xian)(xian)(xian)、財(cai)(cai)(cai)(cai)(cai)產(chan)(chan)(chan)(chan)保(bao)(bao)(bao)(bao)(bao)(bao)(bao)(bao)險(xian)(xian)(xian)實(shi)(shi)(shi)(shi)踐(jian)業(ye)務(wu)(wu)(wu)。首先由(you)人(ren)(ren)壽(shou)(shou)保(bao)(bao)(bao)(bao)(bao)(bao)(bao)(bao)險(xian)(xian)(xian)公(gong)(gong)司(si)(si)、財(cai)(cai)(cai)(cai)(cai)產(chan)(chan)(chan)(chan)保(bao)(bao)(bao)(bao)(bao)(bao)(bao)(bao)險(xian)(xian)(xian)公(gong)(gong)司(si)(si)添加自己所(suo)經營的(de)(de)主險(xian)(xian)(xian)、附加險(xian)(xian)(xian)產(chan)(chan)(chan)(chan)品(pin),以及(ji)相關的(de)(de)費率,由(you)投(tou)保(bao)(bao)(bao)(bao)(bao)(bao)(bao)(bao)客(ke)戶(hu)(hu)根據險(xian)(xian)(xian)種(zhong)(zhong)的(de)(de)特點、性(xing)質(zhi),委托保(bao)(bao)(bao)(bao)(bao)(bao)(bao)(bao)險(xian)(xian)(xian)代(dai)(dai)理(li)人(ren)(ren)或(huo)經紀(ji)(ji)公(gong)(gong)司(si)(si)進行(xing)投(tou)保(bao)(bao)(bao)(bao)(bao)(bao)(bao)(bao),或(huo)直接向(xiang)人(ren)(ren)壽(shou)(shou)保(bao)(bao)(bao)(bao)(bao)(bao)(bao)(bao)險(xian)(xian)(xian)公(gong)(gong)司(si)(si)、財(cai)(cai)(cai)(cai)(cai)產(chan)(chan)(chan)(chan)保(bao)(bao)(bao)(bao)(bao)(bao)(bao)(bao)險(xian)(xian)(xian)公(gong)(gong)司(si)(si)投(tou)保(bao)(bao)(bao)(bao)(bao)(bao)(bao)(bao)。保(bao)(bao)(bao)(bao)(bao)(bao)(bao)(bao)險(xian)(xian)(xian)公(gong)(gong)司(si)(si)接到(dao)客(ke)戶(hu)(hu)投(tou)保(bao)(bao)(bao)(bao)(bao)(bao)(bao)(bao)單(dan)之后,根據投(tou)保(bao)(bao)(bao)(bao)(bao)(bao)(bao)(bao)險(xian)(xian)(xian)種(zhong)(zhong)的(de)(de)不同(tong),進行(xing)投(tou)保(bao)(bao)(bao)(bao)(bao)(bao)(bao)(bao)管理(li)。通過一(yi)系(xi)列、多流程(cheng)操作,使學(xue)(xue)生(sheng)(sheng)真(zhen)正學(xue)(xue)習(xi)到(dao)保(bao)(bao)(bao)(bao)(bao)(bao)(bao)(bao)險(xian)(xian)(xian)實(shi)(shi)(shi)(shi)務(wu)(wu)(wu)中(zhong)的(de)(de)保(bao)(bao)(bao)(bao)(bao)(bao)(bao)(bao)險(xian)(xian)(xian)代(dai)(dai)理(li)、投(tou)保(bao)(bao)(bao)(bao)(bao)(bao)(bao)(bao)、承保(bao)(bao)(bao)(bao)(bao)(bao)(bao)(bao)、核(he)保(bao)(bao)(bao)(bao)(bao)(bao)(bao)(bao)、變更、理(li)賠(pei)、核(he)賠(pei)等核(he)心(xin)流程(cheng)。軟(ruan)件既支持學(xue)(xue)生(sheng)(sheng)一(yi)人(ren)(ren)分飾客(ke)戶(hu)(hu)、保(bao)(bao)(bao)(bao)(bao)(bao)(bao)(bao)險(xian)(xian)(xian)代(dai)(dai)理(li)人(ren)(ren)、保(bao)(bao)(bao)(bao)(bao)(bao)(bao)(bao)險(xian)(xian)(xian)經紀(ji)(ji)公(gong)(gong)司(si)(si)、人(ren)(ren)壽(shou)(shou)保(bao)(bao)(bao)(bao)(bao)(bao)(bao)(bao)險(xian)(xian)(xian)公(gong)(gong)司(si)(si)、財(cai)(cai)(cai)(cai)(cai)產(chan)(chan)(chan)(chan)保(bao)(bao)(bao)(bao)(bao)(bao)(bao)(bao)險(xian)(xian)(xian)公(gong)(gong)司(si)(si)五(wu)類角色來完(wan)(wan)成(cheng)保(bao)(bao)(bao)(bao)(bao)(bao)(bao)(bao)險(xian)(xian)(xian)實(shi)(shi)(shi)(shi)驗(yan)(yan),也支持由(you)同(tong)一(yi)班級中(zhong)的(de)(de)學(xue)(xue)生(sheng)(sheng)組成(cheng)實(shi)(shi)(shi)(shi)驗(yan)(yan)小組,以相互協(xie)作或(huo)競(jing)爭(zheng)(zheng)的(de)(de)方(fang)(fang)式(shi)來完(wan)(wan)成(cheng)實(shi)(shi)(shi)(shi)驗(yan)(yan)。同(tong)時,學(xue)(xue)生(sheng)(sheng)通過參(can)加保(bao)(bao)(bao)(bao)(bao)(bao)(bao)(bao)險(xian)(xian)(xian)知(zhi)(zhi)識在線考試(shi),瀏(liu)覽、學(xue)(xue)習(xi)保(bao)(bao)(bao)(bao)(bao)(bao)(bao)(bao)險(xian)(xian)(xian)知(zhi)(zhi)識庫(ku)內(nei)容,撰寫實(shi)(shi)(shi)(shi)驗(yan)(yan)報(bao)告,分析(xi)研究保(bao)(bao)(bao)(bao)(bao)(bao)(bao)(bao)險(xian)(xian)(xian)案例等,全方(fang)(fang)位提升保(bao)(bao)(bao)(bao)(bao)(bao)(bao)(bao)險(xian)(xian)(xian)專(zhuan)業(ye)理(li)論知(zhi)(zhi)識,真(zhen)正使學(xue)(xue)生(sheng)(sheng)通過使用軟(ruan)件,達(da)到(dao)實(shi)(shi)(shi)(shi)踐(jian)與理(li)論俱提高的(de)(de)效果(guo),高度、全面地把握(wo)保(bao)(bao)(bao)(bao)(bao)(bao)(bao)(bao)險(xian)(xian)(xian)業(ye)務(wu)(wu)(wu)流程(cheng),具(ju)備(bei)現(xian)代(dai)(dai)化保(bao)(bao)(bao)(bao)(bao)(bao)(bao)(bao)險(xian)(xian)(xian)從業(ye)人(ren)(ren)員應有(you)的(de)(de)知(zhi)(zhi)識結構(gou),增強學(xue)(xue)生(sheng)(sheng)的(de)(de)社會就業(ye)競(jing)爭(zheng)(zheng)力。




三(san)、軟件特點及優(you)勢
1、全(quan)面(mian)的保險作業流程
學(xue)生(sheng)通(tong)過(guo)飾演保(bao)(bao)險(xian)(xian)(xian)業(ye)務(wu)(wu)流(liu)程(cheng)(cheng)中的(de)客戶(hu)、代理人、經(jing)紀公司(si)、人壽(shou)(shou)保(bao)(bao)險(xian)(xian)(xian)公司(si)、財(cai)(cai)產(chan)保(bao)(bao)險(xian)(xian)(xian)公司(si)五種(zhong)角色,進入(ru)“人壽(shou)(shou)保(bao)(bao)險(xian)(xian)(xian)”和“財(cai)(cai)產(chan)保(bao)(bao)險(xian)(xian)(xian)”實踐平臺,從(cong)展(zhan)業(ye)投保(bao)(bao)環(huan)節開始,至索賠理賠為(wei)止(zhi),全(quan)面操練保(bao)(bao)險(xian)(xian)(xian)核心業(ye)務(wu)(wu)中的(de)投保(bao)(bao)、承(cheng)保(bao)(bao)、核保(bao)(bao)、變更(geng)、理賠、核賠等流(liu)程(cheng)(cheng),使(shi)學(xue)生(sheng)的(de)知識(shi)結(jie)構提升(sheng),彌(mi)補實踐業(ye)務(wu)(wu)操作的(de)缺乏,實現(xian)對(dui)(dui)人壽(shou)(shou)保(bao)(bao)險(xian)(xian)(xian)、運輸(shu)工具(ju)車輛險(xian)(xian)(xian)、企(qi)業(ye)財(cai)(cai)產(chan)險(xian)(xian)(xian)、家庭財(cai)(cai)產(chan)險(xian)(xian)(xian)、海洋(yang)運輸(shu)貨(huo)物保(bao)(bao)險(xian)(xian)(xian)、運輸(shu)工具(ju)船舶險(xian)(xian)(xian)、責任險(xian)(xian)(xian)、工程(cheng)(cheng)險(xian)(xian)(xian)的(de)熟悉、掌握,對(dui)(dui)保(bao)(bao)險(xian)(xian)(xian)業(ye)務(wu)(wu)的(de)主(zhu)要工作流(liu)程(cheng)(cheng)有一個清(qing)晰的(de)輪廓(kuo),為(wei)學(xue)以(yi)致用打下堅(jian)固的(de)基礎。

2、規范的保(bao)險(xian)承(cheng)保(bao)單證及保(bao)險(xian)理賠單證
以優秀(xiu)保(bao)險(xian)公(gong)司人壽(shou)險(xian)和(he)財產險(xian)業(ye)務(wu)單證的(de)樣(yang)式、欄目、內(nei)容、大小(xiao)等(deng)為依據,100%模擬仿(fang)真(zhen),有效確保(bao)系(xi)(xi)統(tong)中(zhong)保(bao)險(xian)承(cheng)保(bao)單證及保(bao)險(xian)理賠單證的(de)真(zhen)實性、完整性。學生(sheng)通過操練(lian)單證在各(ge)項保(bao)險(xian)業(ye)務(wu)的(de)應用方(fang)(fang)法,熟練(lian)掌握保(bao)險(xian)承(cheng)保(bao)及理賠單證的(de)填制,貼近與保(bao)險(xian)公(gong)司的(de)距(ju)離(li)。,同時(shi),系(xi)(xi)統(tong)內(nei)含強大的(de)報表管理功(gong)能,方(fang)(fang)便教師、學生(sheng)查(cha)詢和(he)匯總數據,十分方(fang)(fang)便、快(kuai)捷。

3、豐(feng)富(fu)、專業的知識(shi)庫
理(li)論知識學(xue)習平(ping)臺,為教師的教學(xue)和學(xue)生的學(xue)習提(ti)供(gong)了支(zhi)持(chi)。我們(men)參考高(gao)校保(bao)(bao)險(xian)類專業(ye)教材,通過產(chan)品庫、保(bao)(bao)險(xian)機構、法律法規、保(bao)(bao)險(xian)文庫、代(dai)理(li)人專區(qu)、保(bao)(bao)險(xian)精算、再保(bao)(bao)險(xian)、計劃書、保(bao)(bao)險(xian)案例、行(xing)業(ye)咨詢、保(bao)(bao)險(xian)數據、學(xue)習資料十二個(ge)目(mu)錄(lu),集中收錄(lu)了與保(bao)(bao)險(xian)學(xue)原理(li)、財產(chan)保(bao)(bao)險(xian)學(xue)、人身保(bao)(bao)險(xian)實務、保(bao)(bao)險(xian)企(qi)業(ye)經(jing)營管理(li)學(xue)、保(bao)(bao)險(xian)核(he)保(bao)(bao)核(he)賠(pei)相關的資料,供(gong)學(xue)生參
4、人性化設計理念
系統(tong)界面(mian)美觀,使(shi)用動畫和三維立體效果,模仿保險公司的工作(zuo)場景(jing),使(shi)各個部門的工作(zuo)一目了然,生動形象。
業務(wu)操作(zuo)(zuo)簡(jian)單,操作(zuo)(zuo)流程(cheng)清(qing)晰明了,同時還具有智(zhi)能(neng)化錯(cuo)誤提(ti)示、操作(zuo)(zuo)流程(cheng)控(kong)制等功能(neng),幫助(zhu)學(xue)生盡快(kuai)了解軟件各模塊(kuai)功能(neng)及操作(zuo)(zuo)方(fang)法(fa),易學(xue)易懂,即使(shi)不需培訓也能(neng)很快(kuai)掌握軟件的使(shi)用方(fang)法(fa)。
5、數(shu)據備(bei)份與恢復機(ji)制
系(xi)統內置數(shu)(shu)據(ju)(ju)備份與(yu)(yu)恢復(fu)接(jie)(jie)口(kou),為(wei)系(xi)統數(shu)(shu)據(ju)(ju)的安(an)全性(xing)提供了(le)可(ke)靠的保障。系(xi)統管理員(yuan)通過打(da)開數(shu)(shu)據(ju)(ju)備份與(yu)(yu)恢復(fu)操(cao)(cao)作頁面,進行數(shu)(shu)據(ju)(ju)庫連(lian)接(jie)(jie)測試、數(shu)(shu)據(ju)(ju)庫還原、數(shu)(shu)據(ju)(ju)庫備份操(cao)(cao)作。