Comprehensive Training

關鍵(jian)詞(ci):大學(xue)生創(chuang)業(ye)模擬實(shi)(shi)訓實(shi)(shi)戰(zhan)教學(xue)平臺(tai) 大學(xue)生創(chuang)業(ye)實(shi)(shi)訓教學(xue)軟件 大學(xue)生創(chuang)業(ye)實(shi)(shi)訓教學(xue)系統 大學(xue)生創(chuang)業(ye)實(shi)(shi)訓室解決方(fang)案
大學生(sheng)創業(ye)(ye)主(zhu)要是在校(xiao)大學生(sheng)和大學畢業(ye)(ye)生(sheng)群體組成,近年(nian)來大學生(sheng)創業(ye)(ye)問題越來越受(shou)社會(hui)的(de)(de)(de)關注(zhu),因為大學生(sheng)屬于高級知識人(ren)群,并(bing)且經過(guo)多年(nian)的(de)(de)(de)教育(yu)以及(ji)背負著社會(hui)的(de)(de)(de)種種期望,在社會(hui)經濟繁榮發展的(de)(de)(de)同(tong)時(shi),大學生(sheng)創業(ye)(ye)也成為大學生(sheng)就業(ye)(ye)之(zhi)外的(de)(de)(de)新興的(de)(de)(de)現象。
大(da)(da)(da)學(xue)(xue)(xue)生(sheng)(sheng)創業(ye)群體(ti)主(zhu)要由(you)在(zai)校大(da)(da)(da)學(xue)(xue)(xue)生(sheng)(sheng)和畢業(ye)生(sheng)(sheng)組成(cheng),由(you)于大(da)(da)(da)學(xue)(xue)(xue)擴招引起大(da)(da)(da)學(xue)(xue)(xue)生(sheng)(sheng)就業(ye)等一系列問(wen)題,一部(bu)分大(da)(da)(da)學(xue)(xue)(xue)生(sheng)(sheng)通過創業(ye)形式(shi)實現就業(ye),這(zhe)部(bu)分大(da)(da)(da)學(xue)(xue)(xue)生(sheng)(sheng)具有高知(zhi)識高學(xue)(xue)(xue)歷的特(te)點,但是(shi)由(you)于大(da)(da)(da)學(xue)(xue)(xue)生(sheng)(sheng)缺乏相對應的社會經驗(yan),所以需要全社會的關注和幫助。
根據人力資源(yuan)和社會保障(zhang)部的最新(xin)統計,2007年-2008年的就業狀況很不理想。所(suo)以好多大學生都選擇(ze)創業。
大學(xue)生創業(ye)(ye)逐(zhu)漸(jian)被(bei)社(she)會所(suo)承認和(he)接受,同(tong)時也肩負著(zhu)提高大學(xue)生畢業(ye)(ye)就業(ye)(ye)率和(he)社(she)會穩定(ding)等的歷史使命。在高校擴招之后越來越多大學(xue)生走出校門的同(tong)時,大學(xue)生創業(ye)(ye)就成為了大學(xue)生就業(ye)(ye)之外的一個(ge)社(she)會新問題。
思沃(wo)大(da)學生創業模(mo)(mo)擬實(shi)(shi)訓(xun)系(xi)統(tong)是一款重點將理(li)論和實(shi)(shi)踐(jian)、案例分析相結合的(de)模(mo)(mo)擬實(shi)(shi)訓(xun)實(shi)(shi)戰平臺教學軟(ruan)件。為(wei)滿足高校的(de)教學需求,本公司(si)提供創業實(shi)(shi)訓(xun)室解決方(fang)案。
用(yong)戶(hu)對象:本(ben)教學軟件適用(yong)于各專(zhuan)業大學生創業的模擬實訓。
軟件教學方式:理論學習與案例(li)實踐相(xiang)結(jie)合(he),將實驗(yan)考核與教學考核系統相(xiang)結(jie)合(he)。
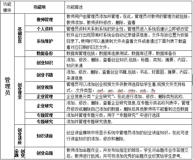
軟(ruan)件的(de)功能概述:軟(ruan)件分管理(li)員、教師和學生三個用戶角色。管理(li)員負(fu)責(ze)對(dui)教師的(de)添(tian)加管理(li)及基礎(chu)數據的(de)添(tian)加。教師負(fu)責(ze)對(dui)學生的(de)管理(li)以及對(dui)實驗的(de)總體掌控。
學生端模(mo)擬現實創(chuang)業的步驟及相關(guan)流程進行(xing)創(chuang)業實驗。
學(xue)生端模擬現實(shi)創業的(de)步驟及相關(guan)流程進行創業實(shi)驗。
思沃大學(xue)生(sheng)(sheng)(sheng)創(chuang)(chuang)業(ye)模(mo)擬(ni)(ni)(ni)實(shi)訓平(ping)臺(tai)系(xi)統(tong)從大學(xue)生(sheng)(sheng)(sheng)創(chuang)(chuang)業(ye)的(de)(de)(de)現(xian)狀分(fen)(fen)(fen)析,將創(chuang)(chuang)業(ye)教(jiao)(jiao)(jiao)育的(de)(de)(de)內(nei)容以及(ji)因素滲透(tou)在專業(ye)實(shi)踐教(jiao)(jiao)(jiao)學(xue)中(zhong)(zhong),并根據(ju)創(chuang)(chuang)業(ye)教(jiao)(jiao)(jiao)育的(de)(de)(de)目(mu)標及(ji)內(nei)容設置較完善的(de)(de)(de)創(chuang)(chuang)業(ye)實(shi)踐體系(xi)。軟(ruan)件模(mo)擬(ni)(ni)(ni)交(jiao)互思想,采用國際先進的(de)(de)(de)計算機仿真(zhen)技術,仿真(zhen)模(mo)擬(ni)(ni)(ni)虛擬(ni)(ni)(ni)市場(chang)環境、市場(chang)調查以及(ji)整(zheng)個市場(chang)競爭結構。學(xue)生(sheng)(sheng)(sheng)通(tong)過(guo)軟(ruan)件學(xue)習創(chuang)(chuang)業(ye)心理學(xue)、創(chuang)(chuang)業(ye)講堂、網上(shang)創(chuang)(chuang)業(ye)、創(chuang)(chuang)業(ye)準備等創(chuang)(chuang)業(ye)知識,撰寫一份創(chuang)(chuang)業(ye)計劃書,投入到(dao)創(chuang)(chuang)業(ye)實(shi)戰中(zhong)(zhong)。創(chuang)(chuang)業(ye)實(shi)戰分(fen)(fen)(fen)為公(gong)司(si)注冊和實(shi)戰運營(ying)。公(gong)司(si)注冊采用Flash動畫(hua)模(mo)式,模(mo)擬(ni)(ni)(ni)公(gong)司(si)注冊的(de)(de)(de)整(zheng)個流程。實(shi)戰運營(ying)是整(zheng)個系(xi)統(tong)的(de)(de)(de)主體,將全國分(fen)(fen)(fen)為七個區(qu)域:東北(bei)地(di)區(qu)、華北(bei)地(di)區(qu)、西北(bei)地(di)區(qu)、華東地(di)區(qu)、西南地(di)區(qu)、華中(zhong)(zhong)地(di)區(qu)、華南地(di)區(qu)。系(xi)統(tong)模(mo)擬(ni)(ni)(ni)公(gong)司(si)內(nei)部與(yu)外(wai)在市場(chang)之間(jian)的(de)(de)(de)矛盾(dun),創(chuang)(chuang)業(ye)者通(tong)過(guo)各種調查、決策解(jie)決企業(ye)市場(chang)運營(ying)過(guo)程中(zhong)(zhong)可能遇到(dao)的(de)(de)(de)各種情況。在區(qu)域需(xu)求飽和后(hou)擴大市場(chang),對其中(zhong)(zhong)出現(xian)的(de)(de)(de)問題和運營(ying)結果進行分(fen)(fen)(fen)析與(yu)評(ping)估,培(pei)養大學(xue)生(sheng)(sheng)(sheng)正(zheng)確(que)的(de)(de)(de)人生(sheng)(sheng)(sheng)觀(guan)、價值觀(guan)、就(jiu)業(ye)觀(guan),提(ti)高大學(xue)生(sheng)(sheng)(sheng)勇于創(chuang)(chuang)業(ye)的(de)(de)(de)精神,讓大學(xue)生(sheng)(sheng)(sheng)有良好的(de)(de)(de)創(chuang)(chuang)業(ye)意(yi)識,增(zeng)強大學(xue)生(sheng)(sheng)(sheng)自主創(chuang)(chuang)業(ye)能力(li)。
本(ben)教學系統主(zhu)要(yao)功(gong)能特色(se):
1、以LASH動畫形式模擬公司(si)工商(shang)注冊流程。公司(si)基(ji)本信(xin)(xin)息包括(kuo)公司(si)名稱,年份,品牌、商(shang)標、所(suo)在區(qu)域、擴(kuo)張區(qu)域、流動資(zi)金、風險投(tou)資(zi)、投(tou)資(zi)情(qing)況(kuang)(kuang)(kuang)、融資(zi)情(qing)況(kuang)(kuang)(kuang)、信(xin)(xin)用等(deng)級、品牌知名度(du)、倉庫信(xin)(xin)息(面積/最大存(cun)量/單位管理費)、產(chan)品庫存(cun)(每一種(zhong)產(chan)品的庫存(cun)數(shu)量)、當前(qian)季度(du)的訂(ding)單執行(xing)情(qing)況(kuang)(kuang)(kuang)(總訂(ding)單/已(yi)執行(xing))、自建店(dian)數(shu)量、當前(qian)正在提(ti)供的服務、技術研(yan)(yan)發(fa)(fa)情(qing)況(kuang)(kuang)(kuang)(已(yi)研(yan)(yan)發(fa)(fa)的技術/研(yan)(yan)發(fa)(fa)時間[哪年哪季度(du)])、生產(chan)線(生產(chan)線名稱/檔次)、公司(si)員工(管理層(ceng)人(ren)(ren)數(shu)/生產(chan)線工人(ren)(ren)人(ren)(ren)數(shu))等(deng)等(deng)。
2、包含創(chuang)業(ye)(ye)(ye)(ye)理論知識的學習和創(chuang)業(ye)(ye)(ye)(ye)實戰(zhan)訓(xun)練。創(chuang)業(ye)(ye)(ye)(ye)理論知識包括測評系統、創(chuang)業(ye)(ye)(ye)(ye)課堂(tang)、創(chuang)業(ye)(ye)(ye)(ye)講談、創(chuang)業(ye)(ye)(ye)(ye)命題、創(chuang)業(ye)(ye)(ye)(ye)計劃書、法(fa)規知識、網(wang)上創(chuang)業(ye)(ye)(ye)(ye)、創(chuang)業(ye)(ye)(ye)(ye)準備、創(chuang)業(ye)(ye)(ye)(ye)論壇。創(chuang)業(ye)(ye)(ye)(ye)實戰(zhan)訓(xun)練包含選擇(ze)行業(ye)(ye)(ye)(ye)、注冊公司(si)、人(ren)員招聘、產(chan)品戰(zhan)略策劃、產(chan)品生產(chan)、渠道銷售、促銷、備貨運送等內(nei)容。
3、企(qi)業(ye)經營管理(li):了解企(qi)業(ye)實(shi)時狀況、工商(shang)行(xing)政事(shi)務處(chu)理(li)、人(ren)員招聘(pin)、工資福利、公司制度(du)、員工培訓、人(ren)員流動等(deng)人(ren)事(shi)管理(li)策略
4、企(qi)業投(tou)融資(zi)(zi)(zi)管理:系統必(bi)須含有(you)投(tou)融資(zi)(zi)(zi)模(mo)(mo)塊(kuai),了解操作企(qi)業的(de)基本投(tou)資(zi)(zi)(zi)和(he)融資(zi)(zi)(zi)手段,模(mo)(mo)塊(kuai)包括:銀(yin)行存款(kuan)(kuan)、銀(yin)行貸(dai)款(kuan)(kuan)、企(qi)業間借貸(dai)、民間借貸(dai)、私幕股(gu)權。另外(wai)還含有(you)風(feng)險投(tou)資(zi)(zi)(zi)模(mo)(mo)塊(kuai),在審核計劃書后做(zuo)出評(ping)價(jia)和(he)評(ping)分,由教師設置是否給予風(feng)險投(tou)資(zi)(zi)(zi),以及金額。設置后系統自動給相應企(qi)業發送反饋信息,接(jie)受(shou)并給予風(feng)投(tou)的(de)企(qi)業前來簽訂風(feng)投(tou)協議領取風(feng)投(tou)資(zi)(zi)(zi)金
5、系統具(ju)有自動計分和手動評(ping)分功(gong)能。自動計分以各方面排(pai)名(ming)(ming)(ming)(ming)(ming)的形式,包括(kuo)資金排(pai)名(ming)(ming)(ming)(ming)(ming)、銷售排(pai)名(ming)(ming)(ming)(ming)(ming)、知名(ming)(ming)(ming)(ming)(ming)度排(pai)名(ming)(ming)(ming)(ming)(ming)、利(li)潤排(pai)名(ming)(ming)(ming)(ming)(ming)、投(tou)資收(shou)益排(pai)名(ming)(ming)(ming)(ming)(ming)、廣告(gao)設(she)計排(pai)名(ming)(ming)(ming)(ming)(ming)、市(shi)場(chang)占有率排(pai)名(ming)(ming)(ming)(ming)(ming)、美譽度排(pai)名(ming)(ming)(ming)(ming)(ming)、投(tou)融資收(shou)益排(pai)名(ming)(ming)(ming)(ming)(ming)、累計繳稅排(pai)名(ming)(ming)(ming)(ming)(ming)、綜合排(pai)名(ming)(ming)(ming)(ming)(ming)等。教師可以批(pi)閱(yue)學生所提(ti)交的計劃(hua)書(shu)、廣告(gao)設(she)計、市(shi)場(chang)調查分析、公司(si)制(zhi)度等。
6、系統(tong)提供超過十(shi)個行(xing)(xing)業(ye)的相關參(can)(can)數(shu)(shu)(shu)(shu)(消(xiao)費(fei)者特征、 類(lei)(lei)別(bie) 、消(xiao)費(fei)者特征、消(xiao)費(fei)者構成參(can)(can)數(shu)(shu)(shu)(shu)、消(xiao)費(fei)者偏好參(can)(can)數(shu)(shu)(shu)(shu)、產品(pin)屬(shu)(shu)(shu)性類(lei)(lei)別(bie)、產品(pin)屬(shu)(shu)(shu)性類(lei)(lei)別(bie)參(can)(can)數(shu)(shu)(shu)(shu)、產品(pin)屬(shu)(shu)(shu)性、產品(pin)屬(shu)(shu)(shu)性參(can)(can)數(shu)(shu)(shu)(shu)、生產線(xian)類(lei)(lei)型、生產線(xian)類(lei)(lei)型 參(can)(can)數(shu)(shu)(shu)(shu)、行(xing)(xing)業(ye)參(can)(can)數(shu)(shu)(shu)(shu) 、運行(xing)(xing)參(can)(can)數(shu)(shu)(shu)(shu)、區(qu)域參(can)(can)數(shu)(shu)(shu)(shu) 、購(gou)買(mai)參(can)(can)數(shu)(shu)(shu)(shu) 、經濟參(can)(can)數(shu)(shu)(shu)(shu)、渠(qu)道類(lei)(lei)型、渠(qu)道參(can)(can)數(shu)(shu)(shu)(shu)、促(cu)銷(xiao)類(lei)(lei)型、促(cu)銷(xiao)參(can)(can)數(shu)(shu)(shu)(shu)、廣告規格(ge)、廣告媒體、廣告參(can)(can)數(shu)(shu)(shu)(shu)、服(fu)務類(lei)(lei)型、服(fu)務參(can)(can)數(shu)(shu)(shu)(shu)、市場調查參(can)(can)數(shu)(shu)(shu)(shu)、宏觀社會信息、行(xing)(xing)業(ye)動(dong)態信息、背(bei)景案例(li)信息)。