International Trade

關(guan)鍵(jian)詞:外(wai)貿(mao)(mao)(mao)函電(dian)實訓平臺 外(wai)貿(mao)(mao)(mao)函電(dian)實訓教學(xue)軟件 外(wai)貿(mao)(mao)(mao)函電(dian)實訓教學(xue)平臺 外(wai)貿(mao)(mao)(mao)函電(dian)教學(xue)系統
思(si)沃(wo)外貿函(han)電(dian)實訓系統(案例版)主要是用(yong)于(yu)各大中專院(yuan)校外經貿類專業或者有外貿實際(ji)操作練(lian)習要求的專業使用(yong)。
本教(jiao)學(xue)平臺軟件可(ke)以配合(he)國際貿易(yi)實(shi)務(wu)或者(zhe)進(jin)出口實(shi)務(wu)課程,在教(jiao)學(xue)過程中(zhong)同步進(jin)行上機操(cao)(cao)作(zuo)(zuo)實(shi)習。也可(ke)用作(zuo)(zuo)課堂(tang)教(jiao)學(xue)完畢后,讓學(xue)生進(jin)行整體(ti)流程的上機操(cao)(cao)作(zuo)(zuo)實(shi)習。
整個平臺(tai)系(xi)統(tong)(tong)的目標(biao)是建立(li)一個國際貿易的輔助教學系(xi)統(tong)(tong),并能將國際貿易教學過程中所需要的各實踐點(dian)進(jin)行較好的體現。
國(guo)際(ji)(ji)貿易實務教(jiao)(jiao)學(xue)(xue)的(de)(de)核(he)心(xin)內容是外貿過(guo)程(cheng)中(zhong)相(xiang)關函(han)電的(de)(de)書寫和各類(lei)單據的(de)(de)填寫。為(wei)充(chong)分體現實踐教(jiao)(jiao)學(xue)(xue)的(de)(de)宗旨,系統采用(yong)了以案(an)例(li)教(jiao)(jiao)學(xue)(xue)為(wei)核(he)心(xin)的(de)(de)教(jiao)(jiao)學(xue)(xue)思想(xiang)。在(zai)系統中(zhong)建立多個不同的(de)(de)案(an)例(li),讓學(xue)(xue)生在(zai)一(yi)個實際(ji)(ji)的(de)(de)案(an)例(li)中(zhong)切身(shen)體會商品進(jin)出(chu)口交易的(de)(de)全過(guo)程(cheng)。并(bing)可在(zai)系統的(de)(de)控制和引(yin)導(dao)下一(yi)步一(yi)步的(de)(de)完成相(xiang)應(ying)的(de)(de)案(an)例(li),并(bing)通過(guo)這(zhe)樣的(de)(de)實際(ji)(ji)操(cao)作(zuo)使其全面、系統、規(gui)范地(di)掌握(wo)從事進(jin)出(chu)口交易地(di)主要操(cao)作(zuo)技能。
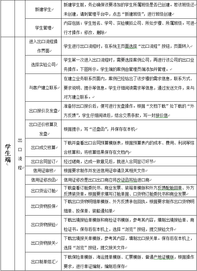
學生端




出口流程

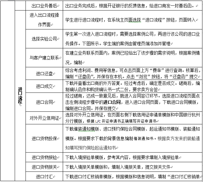
進口流程

1.采用(yong)B/S架構,在(zai)服務(wu)(wu)器上(shang)安裝(zhuang)本(ben)(ben)軟件(jian),用(yong)戶(hu)端可通過相連的(de)局域(yu)網(wang)或(huo)互聯 網(wang)訪問服務(wu)(wu)器應用(yong)本(ben)(ben)軟件(jian)。本(ben)(ben)教學(xue)軟件(jian)不受時(shi)間空間的(de)影(ying)響,學(xue)生(sheng)在(zai)寢室和(he)機(ji)房(fang)都(dou)可以來完成試(shi)驗。
2.權限(xian)分為管(guan)理員、教(jiao)(jiao)師(shi)(shi)和學(xue)(xue)(xue)生(sheng),其(qi)中學(xue)(xue)(xue)生(sheng)端在首頁以出(chu)口(kou)(kou)流程(cheng)、進(jin)口(kou)(kou)流程(cheng)、資(zi)費信息(xi)、幫助、注(zhu)冊等(deng)模塊顯示。教(jiao)(jiao)師(shi)(shi)通過兩個權限(xian)對用戶、實驗基(ji)礎數據、實驗進(jin)程(cheng)等(deng)方面進(jin)行(xing)(xing)有效的(de)管(guan)理。教(jiao)(jiao)師(shi)(shi)通過系(xi)統中的(de)獨立端口(kou)(kou)對班(ban)級學(xue)(xue)(xue)生(sheng)進(jin)行(xing)(xing)管(guan)理,可(ke)對學(xue)(xue)(xue)生(sheng)所(suo)(suo)需實驗步驟進(jin)行(xing)(xing)分步開(kai)放操作(zuo)權限(xian)。教(jiao)(jiao)師(shi)(shi)也可(ke)根據自己所(suo)(suo)總結(jie)的(de)案例或者典型(xing)的(de)案例在管(guan)理員端口(kou)(kou)進(jin)行(xing)(xing)添加,操作(zuo)簡單(dan)、方便(bian)。
3. 當實(shi)驗結(jie)束(shu)時,軟件將(jiang)操作實(shi)踐(jian)的(de)記錄(lu)提供給教師端進行批閱(yue)評分,同(tong)學(xue)系統將(jiang)自動統計分數,并提供成績(ji)查詢模塊,讓教師了解學(xue)生(sheng)對業務和(he)單(dan)據(ju)的(de)掌握(wo)情況,以便調整(zheng)(zheng)教學(xue)計劃。體(ti)現整(zheng)(zheng)個進出口貿易中完(wan)整(zheng)(zheng)的(de)流程(cheng)和(he)步驟,包含將(jiang)實(shi)際(ji)中常用的(de)函電和(he)單(dan)證類型。所有的(de)單(dan)證練習(xi)(xi)都備(bei)有單(dan)證模板,用于(yu)學(xue)生(sheng)填寫,且所有的(de)練習(xi)(xi)模塊都備(bei)有取自實(shi)際(ji)外貿案例(li)過程(cheng)中的(de)參考答案。
4.進口(kou)(kou)流程包含選(xuan)擇實(shi)驗公司、與客戶建(jian)立聯(lian)系、出口(kou)(kou)報價及發(fa)盤(pan)、出口(kou)(kou)還價核(he)算(suan)及發(fa)盤(pan)、出口(kou)(kou)成交核(he)算(suan)、出口(kou)(kou)合(he)同簽訂、信用證審核(he)、信用證修改(gai)函(han)、出口(kou)(kou)貨(huo)運(yun)訂艙、出口(kou)(kou)貨(huo)物(wu)投保、出口(kou)(kou)貨(huo)物(wu)報檢、出口(kou)(kou)貨(huo)物(wu)報關、出口(kou)(kou)制單結匯和出口(kou)(kou)業(ye)務(wu)(wu)善(shan)后(hou)等(deng)內(nei)容(rong)。軟件內(nei)容(rong)注重實(shi)務(wu)(wu)操(cao)作,它針對外貿業(ye)務(wu)(wu)的實(shi)踐(jian)性和適時(shi)性,通(tong)過各種案(an)例(li)(li)加(jia)深(shen)對國際(ji)貿易(yi)各種慣(guan)例(li)(li)及法律法規、業(ye)務(wu)(wu)規范(fan)的理解和記憶。
5. 案(an)(an)例分析是為各(ge)教學步驟添加具體的案(an)(an)例內(nei)容(rong)(rong)。在案(an)(an)例中,將以事(shi)實(shi)為依據(ju),為學生(sheng)講解外貿(mao)業務中各(ge)方面(mian)的注(zhu)意事(shi)項(xiang)。內(nei)容(rong)(rong)鮮(xian)明、故事(shi)典型,更能起到(dao)增強記憶的效果(guo)。案(an)(an)例分析將提供大量實(shi)際(ji)(ji)案(an)(an)例信(xin)息,給學生(sheng)閱讀。以實(shi)際(ji)(ji)的例子(zi)給學生(sheng)帶來真實(shi)感。進(jin)(jin)口流程包含選擇實(shi)驗公司、與(yu)客戶建立(li)聯(lian)系、進(jin)(jin)口還(huan)盤(pan)、進(jin)(jin)口成交、進(jin)(jin)口合同、對外開立(li)信(xin)用(yong)證(zheng)、進(jin)(jin)口貨物投保、進(jin)(jin)口貨物報(bao)檢、進(jin)(jin)口貨物報(bao)關和進(jin)(jin)口匯(hui)付(fu)等內(nei)容(rong)(rong)。
6. 外(wai)貿(mao)常(chang)(chang)識(shi)包(bao)含(han)(han)的內容廣泛,可(ke)以(yi)是業務操作常(chang)(chang)識(shi),也(ye)可(ke)以(yi)是法(fa)律法(fa)規(gui)常(chang)(chang)識(shi)及一些專業性(xing)術語的解釋。目前(qian),軟件中默認(ren)的外(wai)貿(mao)常(chang)(chang)識(shi)分(fen):相(xiang)關法(fa)律、法(fa)規(gui)、WTO專題、EDI專題、常(chang)(chang)用資(zi)源類(lei)(lei)網站、相(xiang)關常(chang)(chang)識(shi)類(lei)(lei)知(zhi)(zhi)(zhi)識(shi)。各大(da)類(lei)(lei)下(xia)又包(bao)含(han)(han)若干子類(lei)(lei)。各子類(lei)(lei)中包(bao)含(han)(han)大(da)量外(wai)貿(mao)知(zhi)(zhi)(zhi)識(shi)。提供知(zhi)(zhi)(zhi)識(shi)庫和幫助功能,知(zhi)(zhi)(zhi)識(shi)庫中的背景知(zhi)(zhi)(zhi)識(shi)可(ke)在管理員中的知(zhi)(zhi)(zhi)識(shi)庫管理中進行內容的添加和管理。
7.將實際中外貿(mao)公司業務(wu)案(an)例和教學案(an)例組合起來,設計多套(tao)完(wan)整的(de)(de)案(an)例,引(yin)導學生進(jin)行理論知識(shi)的(de)(de)運用(yong),讓學生對國(guo)際貿(mao)易過(guo)程中的(de)(de)業務(wu)有立體的(de)(de)認識(shi)和了解。
8.為實驗準備完(wan)整(zheng)的(de)費率(lv)查詢(xun)表(biao),包括貨物等級表(biao)、海(hai)洋運價(jia)表(biao)、海(hai)關稅(shui)則表(biao)、匯率(lv)表(biao)。
9.提(ti)供知(zhi)識庫,即“背景知(zhi)識”,是由管(guan)理(li)(li)(li)員(yuan)在管(guan)理(li)(li)(li)平臺(tai)的“管(guan)理(li)(li)(li)員(yuan)管(guan)理(li)(li)(li)”下的“知(zhi)識庫管(guan)理(li)(li)(li)”中進行(xing)知(zhi)識庫內容(rong)的添加和管(guan)理(li)(li)(li)。如果要查看知(zhi)識庫內容(rong),可(ke)不需要登陸。在系(xi)統首頁,點(dian)擊“出口流(liu)程(cheng)”、“進口流(liu)程(cheng)”或“咨詢信息”、“教師(shi)入口”等,都(dou)可(ke)打(da)開知(zhi)識庫的鏈(lian)節頁面(mian)。
10. 支(zhi)持多(duo)教師,多(duo)班級同時使用。
11. 系統提(ti)供(gong)的(de)(de)單(dan)(dan)(dan)(dan)證(zheng)(zheng)(zheng)、流(liu)(liu)程(cheng)(cheng)等信息,都是從專業的(de)(de)高度,采(cai)用(yong)先進的(de)(de)計算機技術,與現實的(de)(de)單(dan)(dan)(dan)(dan)證(zheng)(zheng)(zheng)模板及操(cao)作流(liu)(liu)程(cheng)(cheng)保持“零”距離差別(bie)。提(ti)供(gong)豐富的(de)(de)函電和單(dan)(dan)(dan)(dan)證(zheng)(zheng)(zheng)練(lian)習(xi)(xi)。學(xue)生對整個進出口貿易中完整的(de)(de)流(liu)(liu)程(cheng)(cheng)的(de)(de)實際操(cao)練(lian),其中所有步驟中都設立對應的(de)(de)函電和單(dan)(dan)(dan)(dan)證(zheng)(zheng)(zheng)練(lian)習(xi)(xi)。所有的(de)(de)單(dan)(dan)(dan)(dan)證(zheng)(zheng)(zheng)練(lian)習(xi)(xi)都備有單(dan)(dan)(dan)(dan)證(zheng)(zheng)(zheng)模板,用(yong)于學(xue)生填寫,且(qie)所有的(de)(de)練(lian)習(xi)(xi)模塊(kuai)都備有取自實際外貿案例過程(cheng)(cheng)中的(de)(de)參考答(da)案。
12.以(yi)案例(li)教(jiao)學為(wei)中心。通(tong)過精心設計的(de)多個(ge)完整的(de)案例(li),供(gong)學生練(lian)習(xi)和了解實際外貿過程中的(de)所需要的(de)函電、單證以(yi)及相關內容。系統本(ben)身提(ti)供(gong)多個(ge)設定案例(li)流(liu)程,且系統允許教(jiao)師自(zi)行修改(gai)這些(xie)案例(li)流(liu)程。教(jiao)師也可(ke)自(zi)己(ji)建立新的(de)案例(li)流(liu)程,以(yi)方(fang)便不同學校教(jiao)學使(shi)用。
13. 提供多個設定案(an)例流(liu)程,且系統允許教(jiao)師自行修改這些案(an)例流(liu)程。教(jiao)師也(ye)可自己建立(li)新的(de)案(an)例流(liu)程,便于不同學(xue)校(xiao)教(jiao)學(xue)使用。