Court

根(gen)(gen)據廣(guang)大高(gao)校師生(sheng)用(yong)戶(hu)的(de)(de)建議,并充(chong)分考慮司法(fa)現代化趨(qu)勢,運用(yong)面向對象化設計方(fang)法(fa),將抽象、繁雜的(de)(de)法(fa)律理(li)論與實(shi)踐知(zhi)識(shi)緊(jin)密(mi)結合、融會(hui)貫通(tong)(tong)。真實(shi)演練民事案(an)(an)件(jian)、公(gong)訴(su)案(an)(an)件(jian)、公(gong)訴(su)附帶民事案(an)(an)件(jian)、自訴(su)案(an)(an)件(jian)、自訴(su)附帶民事案(an)(an)件(jian)、行政案(an)(an)件(jian),應用(yong)第(di)一審(shen)(shen)(shen)程(cheng)(cheng)序(xu)和(he)第(di)二審(shen)(shen)(shen)程(cheng)(cheng)序(xu)進(jin)行審(shen)(shen)(shen)判(pan)(pan)時應當遵循的(de)(de)流程(cheng)(cheng)和(he)方(fang)法(fa),采用(yong)小組競合實(shi)驗方(fang)式,通(tong)(tong)過讓學(xue)生(sheng)分組扮演原(yuan)告(gao)、被告(gao)、第(di)三(san)人(ren)(ren)(ren)、證人(ren)(ren)(ren)、審(shen)(shen)(shen)判(pan)(pan)長、審(shen)(shen)(shen)判(pan)(pan)員、人(ren)(ren)(ren)民陪審(shen)(shen)(shen)員等角色(se),并能根(gen)(gen)據案(an)(an)件(jian)的(de)(de)具體(ti)情(qing)況,選擇適用(yong)普通(tong)(tong)審(shen)(shen)(shen)判(pan)(pan)程(cheng)(cheng)序(xu)或簡易審(shen)(shen)(shen)判(pan)(pan)程(cheng)(cheng)序(xu)。使學(xue)生(sheng)清楚了解起訴(su)、受(shou)理(li)、反訴(su)、簽辯、舉證、審(shen)(shen)(shen)理(li)、回避、調解和(he)缺席審(shen)(shen)(shen)判(pan)(pan)等開庭前的(de)(de)準(zhun)備(bei)工(gong)作(zuo),和(he)法(fa)庭審(shen)(shen)(shen)判(pan)(pan)流程(cheng)(cheng),以及(ji)做為第(di)三(san)人(ren)(ren)(ren),該如何提起獨(du)立訴(su)訟(song)請求。為盡可能貼近真實(shi)的(de)(de)庭審(shen)(shen)(shen)環境,運用(yong)實(shi)時對話方(fang)式,同樣賦予審(shen)(shen)(shen)判(pan)(pan)長(或審(shen)(shen)(shen)判(pan)(pan)員)發言控(kong)制(zhi)權,主導原(yuan)告(gao)與被告(gao)對焦(jiao)點問題的(de)(de)辯論,控(kong)制(zhi)審(shen)(shen)(shen)判(pan)(pan)進(jin)程(cheng)(cheng),評(ping)議、宣判(pan)(pan)審(shen)(shen)(shen)判(pan)(pan)結果。不僅有效鞏固學(xue)生(sheng)的(de)(de)法(fa)律理(li)論知(zhi)識(shi),而(er)且提高(gao)了其分析和(he)解決實(shi)際(ji)案(an)(an)件(jian)和(he)糾紛的(de)(de)能力,最終達到在“實(shi)踐中(zhong)學(xue)習(xi)”的(de)(de)目(mu)的(de)(de)。
系(xi)統還增加司法(fa)(fa)考試和企(qi)業法(fa)(fa)律顧問(wen)兩個(ge)模塊(kuai)。
司法(fa)考試(shi)模塊中包含了:
資訊:報考(kao)指南 考(kao)試報名 考(kao)試大綱(gang)
輔導(dao):試卷(juan)分析、法律法規、名師指導(dao)
試(shi)題:模擬試(shi)題、歷年真題、在線考(kao)試(shi)
互動:經驗(yan)技巧(qiao)、綜合輔導、專題(ti)總匯(hui)、考試(shi)百科(ke)
企業法(fa)律顧(gu)問模(mo)塊(kuai)中包(bao)含:
資訊:報(bao)(bao)考(kao)指南 考(kao)試報(bao)(bao)名 考(kao)試大綱
輔(fu)導(dao):綜合法律(lv)知識 經濟與民(min)商法律(lv)知識、企業管理知識輔(fu)導(dao)、法律(lv)事務、案例分析
試(shi)題(ti):模擬試(shi)題(ti)、歷(li)年真題(ti)、在線考試(shi)
互動:經驗技巧、綜合輔(fu)導、專題總匯、考(kao)試百科
司(si)法(fa)(fa)考試(shi)與(yu)(yu)企(qi)業法(fa)(fa)律(lv)(lv)顧(gu)問中涵蓋了2004至2015年(nian)大量的(de)文章、試(shi)題庫等。近萬條相關信(xin)息、幫助學(xue)生(sheng)提高(gao)司(si)法(fa)(fa)考試(shi)與(yu)(yu)企(qi)業法(fa)(fa)律(lv)(lv)顧(gu)問的(de)通過率。
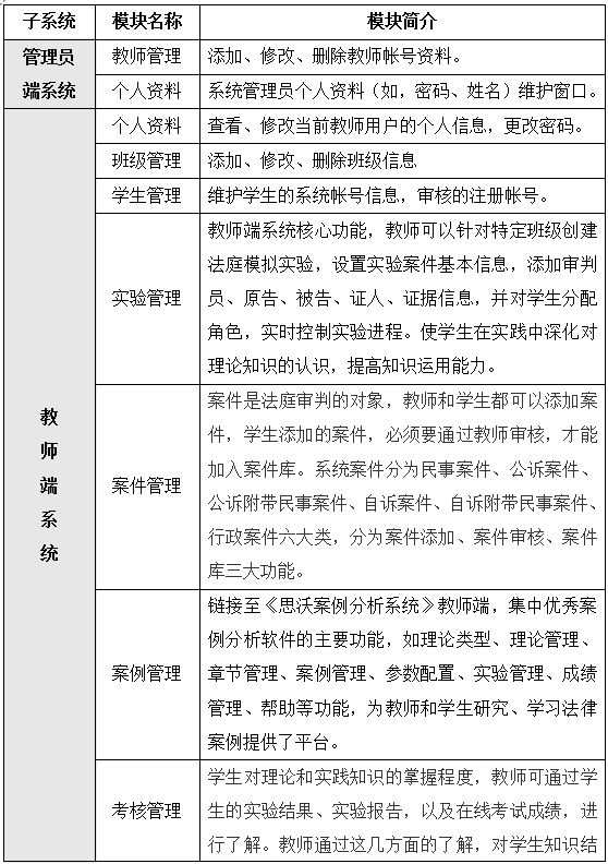
依(yi)據信(xin)息(xi)化輔助教(jiao)學(xue)的特點,系(xi)(xi)統采用三級管(guan)理結(jie)構模式(shi),由管(guan)理員端(duan)(duan)系(xi)(xi)統、教(jiao)師(shi)端(duan)(duan)系(xi)(xi)統、學(xue)生(sheng)端(duan)(duan)系(xi)(xi)統組成,操(cao)作界面相互獨立,數據共享、傳遞,實現了(le)監控、溝通、協作的管(guan)理目標。各系(xi)(xi)統主(zhu)要功能如(ru)下:
成熟(shu)的管理模式
運用三層管(guan)理結構模式,由管(guan)理員端(duan)系(xi)統(tong)維(wei)護教師(shi)和(he)個(ge)人資料;教師(shi)端(duan)系(xi)統(tong)管(guan)理實(shi)(shi)驗(yan)(yan)班級、學(xue)生、公告(gao)、案例等(deng)信息(xi),搭建實(shi)(shi)驗(yan)(yan)環境,配(pei)置實(shi)(shi)驗(yan)(yan)參(can)數,控(kong)制(zhi)實(shi)(shi)驗(yan)(yan)狀態,查看和(he)考核實(shi)(shi)驗(yan)(yan)結果;學(xue)生端(duan)系(xi)統(tong)根據教師(shi)設置的實(shi)(shi)驗(yan)(yan)目標,進(jin)行具體的實(shi)(shi)驗(yan)(yan)操作,分析法(fa)庭案例,編寫并上傳實(shi)(shi)驗(yan)(yan)報(bao)告(gao)。
全面、規范的司法、仲裁文書
系統包含起訴書(shu)、應訴通知書(shu)、答辯狀、判決書(shu)等司法、仲裁文(wen)書(shu)的格式、范(fan)例(li),學生通過對文(wen)書(shu)實例(li)的分析研究,逐步理解、領(ling)會、掌(zhang)握文(wen)書(shu)制(zhi)作的規律、特點以及(ji)具體(ti)要求,做到學以致用,切實提高(gao)司法文(wen)書(shu)的制(zhi)作技能。
真實的庭審布局
以法(fa)院庭審(shen)布局為(wei)參考,融合三維仿真(zhen)(zhen)技術(shu),并(bing)充分考慮、分析民事(shi)、刑事(shi)(公訴、自訴)、行政案件庭審(shen)布局的(de)不(bu)同,真(zhen)(zhen)實再現了庭審(shen)實景,并(bing)有(you)實時對(dui)話功能。有(you)效提(ti)高學生(sheng)的(de)學習興趣(qu),強化角(jiao)色扮演意識(shi),為(wei)以后(hou)從事(shi)法(fa)律工作奠定(ding)基礎。
連貫、擬真的(de)庭(ting)審(shen)過(guo)程
系統(tong)按照(zhao)程序法(fa)(fa)和實體法(fa)(fa)的規定對(dui)庭(ting)審的全(quan)過程進行模擬。學生在(zai)開庭(ting)之前,根據預審判案件的類型和所扮演角色來進行實驗(yan)準備;按照(zhao)入庭(ting)、身份核對(dui)、詢問回避、法(fa)(fa)庭(ting)調查(cha)、舉證、質證、法(fa)(fa)庭(ting)辯論、反訴、法(fa)(fa)庭(ting)調解、宣判、上訴等(deng)流程來開展庭(ting)審演練,逐(zhu)步(bu)提高(gao)學生的法(fa)(fa)律實務能力(li)。
豐富、全面的(de)知(zhi)識庫
內(nei)嵌一個全(quan)面(mian)、豐富的知識庫系統,包含法律(lv)法規(gui)、仲裁文書、司法文書、經典案例等法律(lv)學科知識,不僅為(wei)學生拓寬知識層面(mian)提(ti)供了平臺(tai),而(er)且(qie)有利于其提(ti)高分析、解決(jue)司法實踐(jian)問題(ti)的能(neng)力。
人(ren)性化的實驗幫助功能
在(zai)每一實(shi)驗界(jie)面中,附加案(an)件詳情、證據材料(liao)、法律(lv)條款(kuan)等(deng)與所審判案(an)件有(you)關的說明信息,并伴以引(yin)導式(shi)的訴訟流(liu)程(cheng)圖,使軟件操(cao)作、上手更加容易(yi),專業知識(shi)吸收更加牢固。并支持辯論草稿預先填寫和保存功能。
靈活的考核功能
系統提(ti)供(gong)實(shi)驗結果、案例(li)分(fen)(fen)析、實(shi)驗報告、在線(xian)考(kao)試四種考(kao)核方(fang)式,具有自動評分(fen)(fen)機制,小組評分(fen)(fen)功能,從理論(lun)、實(shi)踐方(fang)面,全方(fang)位(wei)考(kao)核學生的知識結構。